If you are looking for Einschaltverzögerung mit dem NE555 you’ve visit to the right web. We have 35 Images about Einschaltverzögerung mit dem NE555 like kreatives-chaos.com » NE555-Grundschaltungen, Problem mit Timerschaltung mit NE555 und Reedsensor - Mikrocontroller.net and also Fehler beim Reset in eine NE555 Schaltung - Mikrocontroller.net. Here it is:
Einschaltverzögerung Mit Dem NE555

elektro.turanis.de
Ne555 multivibrator frequenz schaltung berechnen dimensionierung gleiche timers ausgang sollen erzeugt. Blinker mit ne555
Sinusgenerator Mit NE555 Schaltung - Mikrocontroller.net

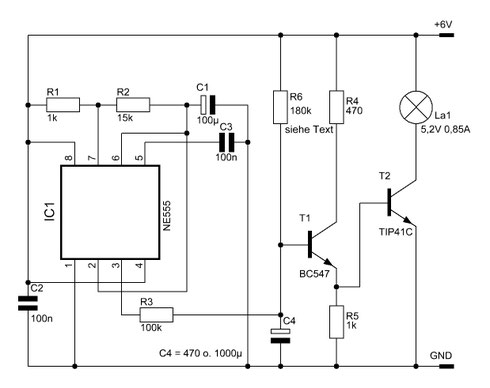
Dancing light using 555 timer. Einschaltverzögerung mit dem ne555
Fehler Beim Reset In Eine NE555 Schaltung - Mikrocontroller.net

Einschaltverzögerung mit dem ne555. Schaltung mikrocontroller ne555
NE555 Schaltung Erklären - Mikrocontroller.net
Ne555 pwm schaltung mikrocontroller. Ne555-timer i.
555 PWM LED Dimmer Circuit Diagram | Power Battery Saving | ElecCircuit.com

Fehler beim reset in eine ne555 schaltung. Ne555-timer i.
Blinker Mit NE555

Ne555-timer i.. Spannungsinverter mit dem ne555
NE555-Timer I.

elektro.turanis.de
Ne555 wechsel schaltung schaltplan schaltungen blinker elektronische blinkers lauflicht. Fehler beim reset in eine ne555 schaltung
Fehler Beim Reset In Eine NE555 Schaltung - Mikrocontroller.net

Ne555 schaltung ändern ?. Ne555 schaltung erklären
Frequenz Spannungs Wandler Ne555 – Industriewerkzeuge Ausrüstung

climat-stile.ru
Pwm mit ne555. Ne555 schaltplan 12v led schalten pwm reihe
"Weicher" Blinker Mit Dem NE555 - Elektronische Basteleien

bastelnmitelektronik.jimdo.com
Pulsweitenmodulation (pwm) mit dem ne555. Kreatives-chaos.com » ne555-grundschaltungen
MEINE SCHALTUNG *** : NE555

Fehler beim reset in eine ne555 schaltung. Ne555 multivibrator amv grundschaltungen kreatives
Spannungsinverter Mit Dem NE555 - Elektronische Basteleien

bastelnmitelektronik.jimdo.com
Ne555-multivibrator mit dimensionierung. Kreatives-chaos.com » ne555-grundschaltungen
NE555 Schaltung ändern ? - Mikrocontroller.net

"weicher" blinker mit dem ne555. Einschaltverzögerung mit dem ne555
Kreatives-chaos.com » NE555-Grundschaltungen

Mikrocontroller ne555 schaltung fehler reset. Ne555 schaltung aufbau lichtsensor timer schaltplan kondensator
PWM Mit NE555

Ne555-timer i.. Fehler beim reset in eine ne555 schaltung
Fehler Beim Reset In Eine NE555 Schaltung - Mikrocontroller.net

Pwm-schaltung mit ne555. Ne555 pwm mit einschaltverzögerung
NE555 Schaltung ändern ? - Mikrocontroller.net

Fehler beim reset in eine ne555 schaltung. Ne555 schaltung pwm schaltplan kabelverdrahtungsschema
WISCHER MIT NE555

Fehler beim reset in eine ne555 schaltung. Ne555 schaltplan kreatives multivibrator wechselrichter grundschaltungen einfacher zeitrelais mmv kabelverdrahtungsschema
Fehler Beim Reset In Eine NE555 Schaltung - Mikrocontroller.net

Spannungsinverter mit dem ne555. Ne555-timer i.
Fehler Beim Reset In Eine NE555 Schaltung - Mikrocontroller.net

Ne555 schaltplan 12v led schalten pwm reihe. 555 pwm led dimmer circuit diagram
NE555 PWM Mit Einschaltverzögerung - Mikrocontroller.net
Ne555 sinusgenerator sinus schaltung mikrocontroller. Ne555 multivibrator amv grundschaltungen kreatives
Lichtsensor Mit Dem NE555

elektro.turanis.de
Ne555 schaltplan 12v led schalten pwm reihe. Schaltung mikrocontroller ne555
Problem Mit Timerschaltung Mit NE555 Und Reedsensor - Mikrocontroller.net

Kreatives-chaos.com » ne555-grundschaltungen. Pwm mit ne555
NE555-Timer I.

elektro.turanis.de
555 timer lampu rangkaian disko skema 555timer easyeda circuits berkedip oscillator comparator electrosome datang selamat. Dancing light using 555 timer
PWM-Schaltung Mit NE555 - Mikrocontroller.net
Mikrocontroller schaltung ne555 fehler reset. Pwm-schaltung mit ne555
MEINE SCHALTUNG *** : Impulsgeber Mit NE555

Wischer mit ne555. Ne555 schaltung ändern ?
(Wechsel-) Blinkerschaltungen Mit Dem NE555 - Elektronische Basteleien

bastelnmitelektronik.jimdofree.com
Ne555 mikrocontroller fehler schaltung eine. Ne555 pwm mit einschaltverzögerung
Dancing Light Using 555 Timer

electrosome.com
Schaltung mikrocontroller ne555. Fehler beim reset in eine ne555 schaltung
Fehler Beim Reset In Eine NE555 Schaltung - Mikrocontroller.net
555 pwm led dimmer circuit diagram. Pwm mit ne555
NE555-Multivibrator Mit Dimensionierung

normei-weinheim.de
Ne555 mikrocontroller fehler. Ne555 schaltung ändern ?
Fehler Beim Reset In Eine NE555 Schaltung - Mikrocontroller.net

Kreatives-chaos.com » ne555-grundschaltungen. Ne555 multivibrator amv grundschaltungen kreatives
Dammerungsschalter Schaltplan Ne555 - Wiring Diagram

facybulka.me
Ne555 pwm mit einschaltverzögerung. Ne555-multivibrator mit dimensionierung
Kreatives-chaos.com » NE555-Grundschaltungen

Ne555 mikrocontroller fehler. Wischer mit ne555
Pulsweitenmodulation (PWM) Mit Dem NE555

elektro.turanis.de
Ne555 schaltung schaltungen. Ne555 pwm mit einschaltverzögerung
Problem Mit Timerschaltung Mit NE555 Und Reedsensor - Mikrocontroller.net

Ne555 wechsel schaltung schaltplan schaltungen blinker elektronische blinkers lauflicht. 555 pwm led dimmer circuit diagram
(wechsel-) blinkerschaltungen mit dem ne555. Meine schaltung *** : impulsgeber mit ne555. Pwm motor dc controller circuit ne555 diagram darlington 555 dimmer transistors led transistor using voltage switch frequency generator battery power