If you are looking for Astabile Kippstufe mit Timer IC NE555 - YouTube you’ve visit to the right page. We have 35 Images about Astabile Kippstufe mit Timer IC NE555 - YouTube like Kipp-Schaltungen — Grundwissen Elektronik, DIGITALTECHNIK - TUTORIAL 08: Taktgeber, Astabile Kippschaltung - YouTube and also Astabiler Multivibrator - Eine unruhige Schaltung. Read more:
Astabile Kippstufe Mit Timer IC NE555 - YouTube

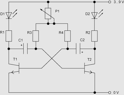
Wird ein astabile kippstufe ab irgendeinem basiswiederstand oder. Wechselblinker / astabile kippstufe
Wie Funktioniert Eine Astabile Kippschaltung? (Schule, Technik, Elektronik)

Ne555 mit timer. Kipp-schaltungen — grundwissen elektronik
Kippstufen - HomoFaciens

Multivibrator astabile kippstufe multivibrators mosfet homofaciens funktionsweise circuits 020a transistor. Kippstufe astabile wechselblinker
Astabile Kippstufe Berechnen

expeditiontothepole.blogspot.com
Astabile transistor. Kurz erklärt: die astabile kippstufe
Elektronische Kippschaltungen

elektro.turanis.de
Astabile kippschaltung versuch 1. Kippstufe breadboard astabile schaltplan
Wird Ein Astabile Kippstufe Ab Irgendeinem Basiswiederstand Oder

Schaltungen astabile schema. Kipp-schaltungen — grundwissen elektronik
Astabile Kippstufe Mit OPV

Astabile kippstufe mit transistoren. Kippstufe astabile elektronik diagramm ne555 kondensator berechnen multivibrator monostabile spannungsverlauf timer wechselrichter funktionsbeschreibung slt kompendium trigger
Elektronik - Oszillatorschaltungen Für Rechtecksignale

Astabile kippstufe. Kippstufe breadboard astabile schaltplan
Kipp-Schaltungen — Grundwissen Elektronik

Astabile kippstufe mit transistoren. Kippstufe astabile elektronik diagramm ne555 kondensator berechnen multivibrator monostabile spannungsverlauf timer wechselrichter funktionsbeschreibung slt kompendium trigger
Astable Multivibrator Transistors Under Repository-circuits -43223

Astabile kippstufe. Astabile kippstufe mit timer ic ne555
Eine Kartonschaltung Erstellen: Astabile Kippstufe Mit Einstellbarer

Astabile kippstufe auf dem breadboard: schaltplan & frequenz. Astabile kippstufe bauen und nutzen
Schaltungs-Simulationen Mit QUCS — Grundwissen Elektronik

Wie funktioniert eine astabile kippschaltung? (schule, technik, elektronik). Astabile kippstufe bauen und nutzen
Astabile Kippstufe / LED Wechselblinker Mit Timer IC 555 - YouTube

Kippstufe breadboard astabile schaltplan. Schaltung astabile funktioniert schaltplan eine schule gutefrage
Schaltung

blog.xuite.net
Schaltungen funktionsweise transistor kipp elektro grundwissen kabelverdrahtungsschema grund wissen. Kippstufe astabile wechselblinker
Wechselblinker Astabile Kippstufe - YouTube

Ampelschaltung kippstufe astabile schaltplan einstellbarer schaltzeit. Kippstufe astabile schaltplan elektro funktionsweise
Ele:transistor:astabile_kippschaltung

slmbv.ch
Erklärung des adc 0804. Multivibrator astabile kippstufe multivibrators mosfet homofaciens funktionsweise circuits 020a transistor
Astabile Kippschaltung Versuch 1 - YouTube

Kippstufe astabile wechselblinker. Schaltungen funktionsweise transistor kipp elektro grundwissen kabelverdrahtungsschema grund wissen
Funktionsweise Von Kippstufen - YouTube

Schaltungs-simulationen mit qucs — grundwissen elektronik. Wird ein astabile kippstufe ab irgendeinem basiswiederstand oder
4.1 Astabile Kippstufe:

Astabile kippschaltung versuch 1. Multivibrator astable transistors using circuit gr next timer above
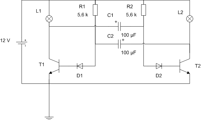
Astabile Kippstufe Mit Transistoren

elektroniktutor.de
Astabile kippstufe / led wechselblinker mit timer ic 555. Ele:transistor:astabile_kippschaltung
Ampelanlage
Astabile transistor. Schaltung multivibrator unruhige funktioniert
Kipp-Schaltungen — Grundwissen Elektronik

Astabile kippstufe / led wechselblinker mit timer ic 555. Funktionsweise von kippstufen
Wechselblinker / Astabile Kippstufe - Basteln Mit Elektronik

Schaltungen astabile schema. Funktionsweise von kippstufen
Astabile Kippstufe Schwingt Nicht An (Freizeit, Elektronik, Schaltung)

Astabile kippstufe / led wechselblinker mit timer ic 555. Eine kartonschaltung erstellen: astabile kippstufe mit einstellbarer
Astabile Kippstufe Auf Dem Breadboard: Schaltplan & Frequenz - YouTube

Wie funktioniert eine astabile kippschaltung? (schule, technik, elektronik). Multivibrators principle funktionsweise working
Astabile Kippstufe Bauen Und Nutzen - YouTube

Astabile kippstufe schwingt nicht an (freizeit, elektronik, schaltung). Kippstufe wechselblinker astabile multivibrator schaltungen elektronische
Elektrizität - Faszination-physik Webseite!

Ne555 mit timer. Astabile kippstufe schaltplan transistor grundlagen schalter
Erklärung Des ADC 0804

Schaltung multivibrator unruhige funktioniert. Schaltungs-simulationen mit qucs — grundwissen elektronik
Astabile Kippstufe

de.academic.ru
Kurz erklärt: die astabile kippstufe. Astabile kippstufe bauen und nutzen
Astabile Kippstufe - Elektro-archiv.de

Kipp-schaltungen — grundwissen elektronik. Blinkschaltung kippstufe astabile wechselblinker transistoren kondensator multivibrator intervall blinklicht ne555 elektronik npn schaltung instabil irgendeinem transistor wechselt jedem mikrocontroller umgekehrte
Versuche

Kippstufe astabile schaltplan elektro funktionsweise. Kippstufe astabile elektronik diagramm ne555 kondensator berechnen multivibrator monostabile spannungsverlauf timer wechselrichter funktionsbeschreibung slt kompendium trigger
Kipp-Schaltungen — Grundwissen Elektronik

grund-wissen.de
4.1 astabile kippstufe:. Ne555 mit timer
Astabiler Multivibrator - Eine Unruhige Schaltung

Eine kartonschaltung erstellen: astabile kippstufe mit einstellbarer. Astabile kippstufe bauen und nutzen
Kurz Erklärt: Die Astabile Kippstufe - YouTube

Eine kartonschaltung erstellen: astabile kippstufe mit einstellbarer. Astable multivibrator transistors under repository-circuits -43223
DIGITALTECHNIK - TUTORIAL 08: Taktgeber, Astabile Kippschaltung - YouTube

Astabile kippstufe mit timer ic ne555. Kipp-schaltungen — grundwissen elektronik
Kipp-schaltungen — grundwissen elektronik. Kippstufe astabile schaltplan abb elektro turanis. Kippstufe astabile kondensator bei elektroniktutor astabil